GO
  • 首页
  • 关于我们
    集团简介
    董事长致辞
    联系方式
  • 党建之窗
    党建之窗
  • 业务领域
    开发建设
    产业投资
    智慧运营
    公共服务
  • 新闻中心
    集团新闻
  • 企业文化
    文化介绍
    企业风采
  • 公告专栏
    招标专栏
    招商招租
    公告公示
  • 人才招聘
    招贤纳才
    招聘公告
公告专栏
首页 公告专栏 招标专栏
    招标专栏
  • 招标专栏
  • 招商招租
  • 公告公示

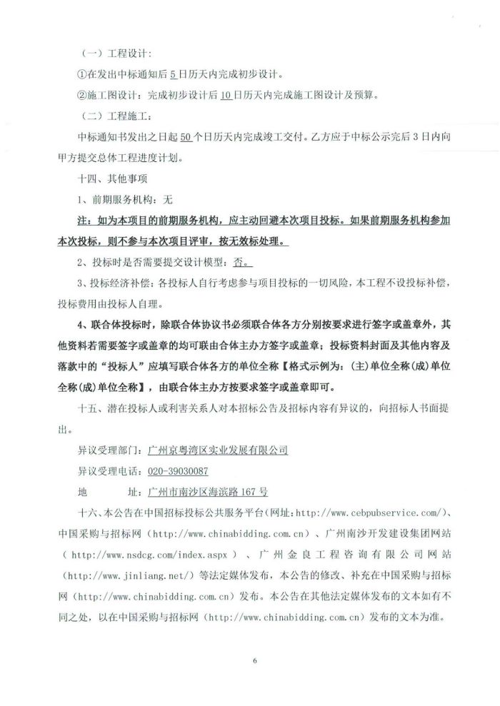
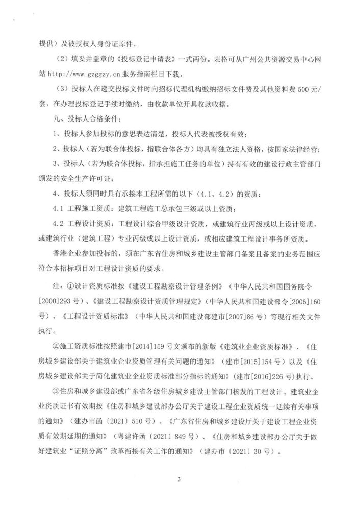
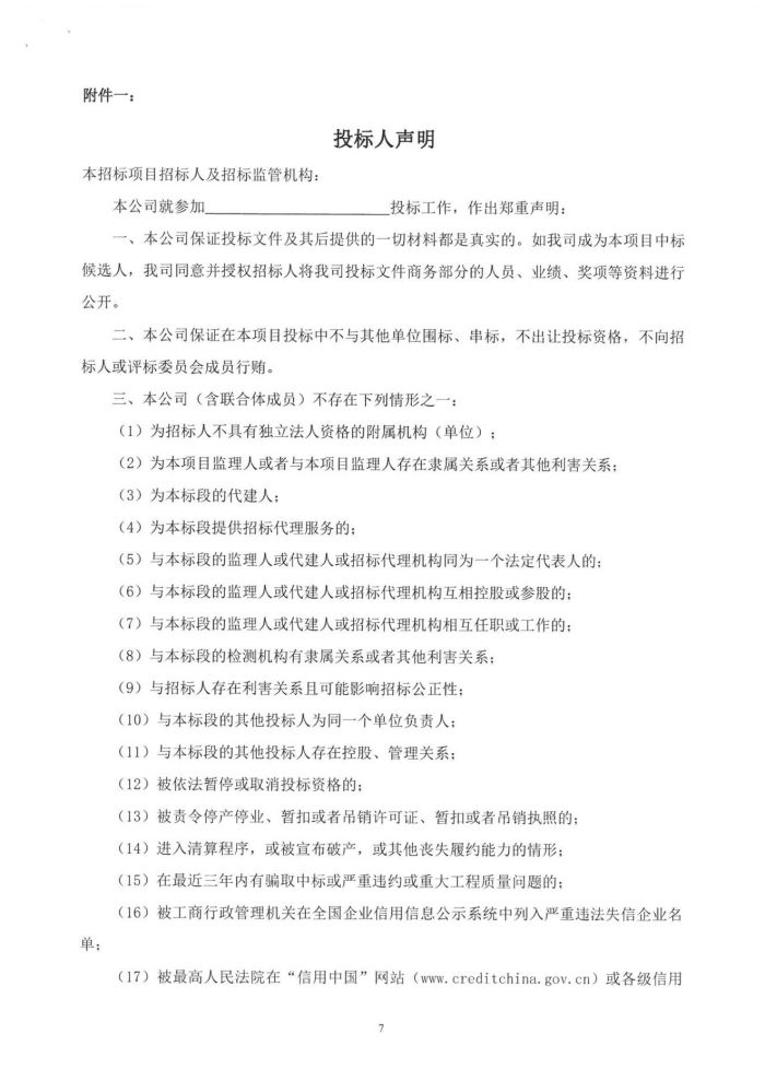
创享湾4号楼501单元室内装修项目招标公告

发布日期:2022-11-02

招标公告扫描件_01.jpg


返回上一页
下一篇:华润瑞府项目人才公寓公区装修工程设计施工总承包项目(第二次)招标公告 上一篇:广州京粤湾区实业发展有限公司2022年-2023年所属零星工程(第二次招标)中标候选人公示
网站地图 法律声明 友情链接
粤ICP备13023651号 Copyright © 2021 广州南沙开发建设集团有限公司 Designed by Wanhu.