GO
  • 首页
  • 关于我们
    集团简介
    董事长致辞
    联系方式
  • 党建之窗
    党建之窗
  • 业务领域
    开发建设
    产业投资
    智慧运营
    公共服务
  • 新闻中心
    集团新闻
  • 企业文化
    文化介绍
    企业风采
  • 公告专栏
    招标专栏
    招商招租
    公告公示
  • 人才招聘
    招贤纳才
    招聘公告
公告专栏
首页 公告专栏 招标专栏
    招标专栏
  • 招标专栏
  • 招商招租
  • 公告公示

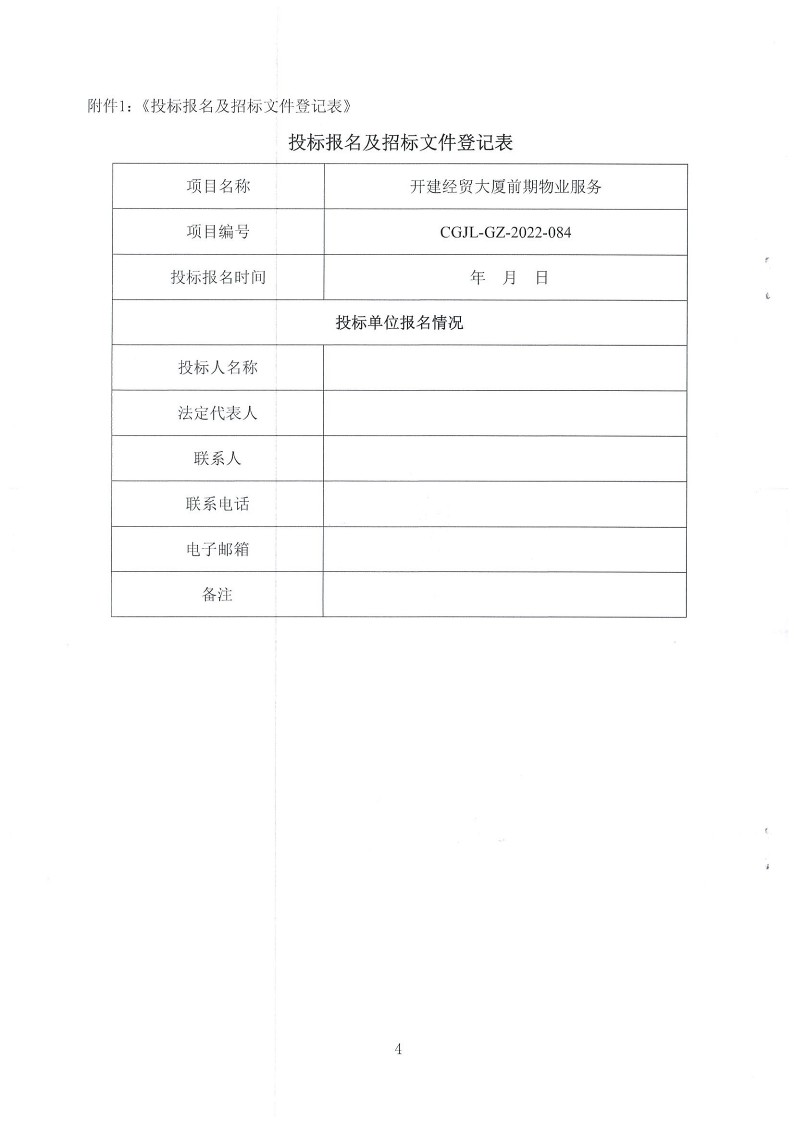
广州南投房地产开发有限公司开建经贸大厦前期物业服务招标公告

发布日期:2022-11-09

招标公告_3.jpg

招标公告_5.jpg


返回上一页
下一篇:晴海岸86套商品房及92个车位场外中介代理销售服务项目招标公告 上一篇:广州市南沙区南沙街南横村更新改造项目洪涝安全评估中标候选人公示
网站地图 法律声明 友情链接
粤ICP备13023651号 Copyright © 2021 广州南沙开发建设集团有限公司 Designed by Wanhu.