GO
首页
关于我们
集团简介
董事长致辞
联系方式
党建之窗
党建之窗
业务领域
开发建设
产业投资
智慧运营
公共服务
新闻中心
集团新闻
企业文化
文化介绍
企业风采
公告专栏
招标专栏
招商招租
公告公示
人才招聘
招贤纳才
招聘公告
首页
公告专栏
招标专栏
招标专栏
招标专栏
招商招租
公告公示
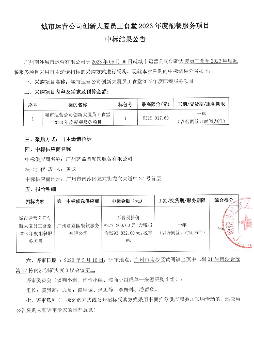
城市运营公司创新大厦员工食堂2023年度配餐服务项目中标结果公告
发布日期:2023-05-17
返回上一页
下一篇:广州南沙城市空间智慧运营有限公司2023年度员工工服采购项目邀请招标公示
上一篇:广州南沙2022NJY-8地块项目一期第三方检测、监测服务招标项目的中标候选人公示
网站地图
法律声明
友情链接
粤ICP备13023651号
Copyright © 2021 广州南沙开发建设集团有限公司
Designed by
Wanhu
.