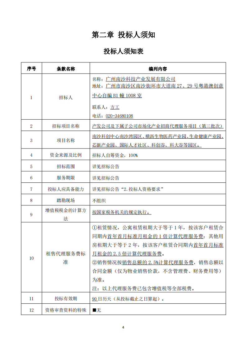
产发公司及下属子公司市场化产业招商代理服务项目(第三批次)招标公告

发布日期:2024-07-20