GO
首页
关于我们
集团简介
董事长致辞
联系方式
党建之窗
党建之窗
业务领域
开发建设
产业投资
智慧运营
公共服务
新闻中心
集团新闻
企业文化
文化介绍
企业风采
公告专栏
招标专栏
招商招租
公告公示
人才招聘
招贤纳才
招聘公告
首页
公告专栏
招标专栏
招标专栏
招标专栏
招商招租
公告公示
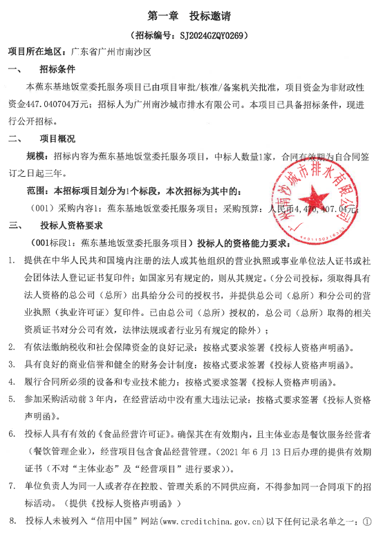
蕉东基地饭堂委托服务项目招标公告
发布日期:2024-12-17
返回上一页
下一篇:城市空间公司2024-2025年度新拓项目短期劳务外包服务招标公告
上一篇:南沙区南横村城中村改造项目安置房建设(首开区)第三方检(监)测服务中标候选人公示
网站地图
法律声明
友情链接
粤ICP备13023651号
Copyright © 2021 广州南沙开发建设集团有限公司
Designed by
Wanhu
.