GO
  • 首页
  • 关于我们
    集团简介
    董事长致辞
    联系方式
  • 党建之窗
    党建之窗
  • 业务领域
    开发建设
    产业投资
    智慧运营
    公共服务
  • 新闻中心
    集团新闻
  • 企业文化
    文化介绍
    企业风采
  • 公告专栏
    招标专栏
    招商招租
    公告公示
  • 人才招聘
    招贤纳才
    招聘公告
公告专栏
首页 公告专栏 招商招租
    招商招租
  • 招标专栏
  • 招商招租
  • 公告公示

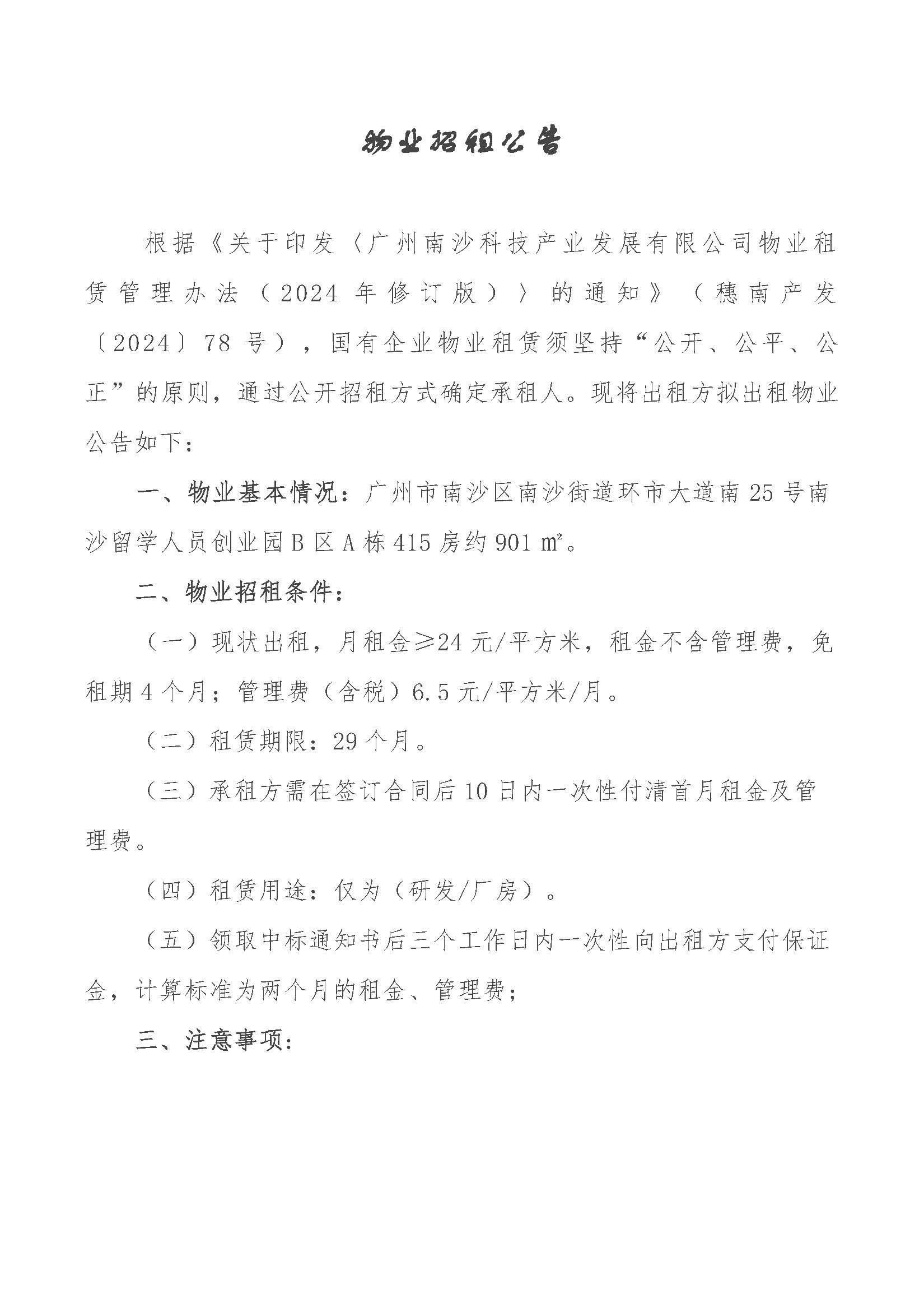
物业招租公告-南沙留创园B区A栋415房

发布日期:2025-07-11

物业招租公告-南沙留创园B区A栋415房_页面_3.jpg

投标报价书.doc

返回上一页
下一篇:物业招租公告(广州市南沙区黄阁镇金茂中二街1号1110、1111房) 上一篇:成交结果公示(广州市南沙区黄阁麒麟新村麒天街17、19号;黄梅路416、418号首层之二)
网站地图 法律声明 友情链接
粤ICP备13023651号 Copyright © 2021 广州南沙开发建设集团有限公司 Designed by Wanhu.