GO
首页
关于我们
集团简介
董事长致辞
联系方式
党建之窗
党建之窗
业务领域
开发建设
产业投资
智慧运营
公共服务
新闻中心
集团新闻
企业文化
文化介绍
企业风采
公告专栏
招标专栏
招商招租
公告公示
人才招聘
招贤纳才
招聘公告
首页
公告专栏
招商招租
招商招租
招标专栏
招商招租
公告公示
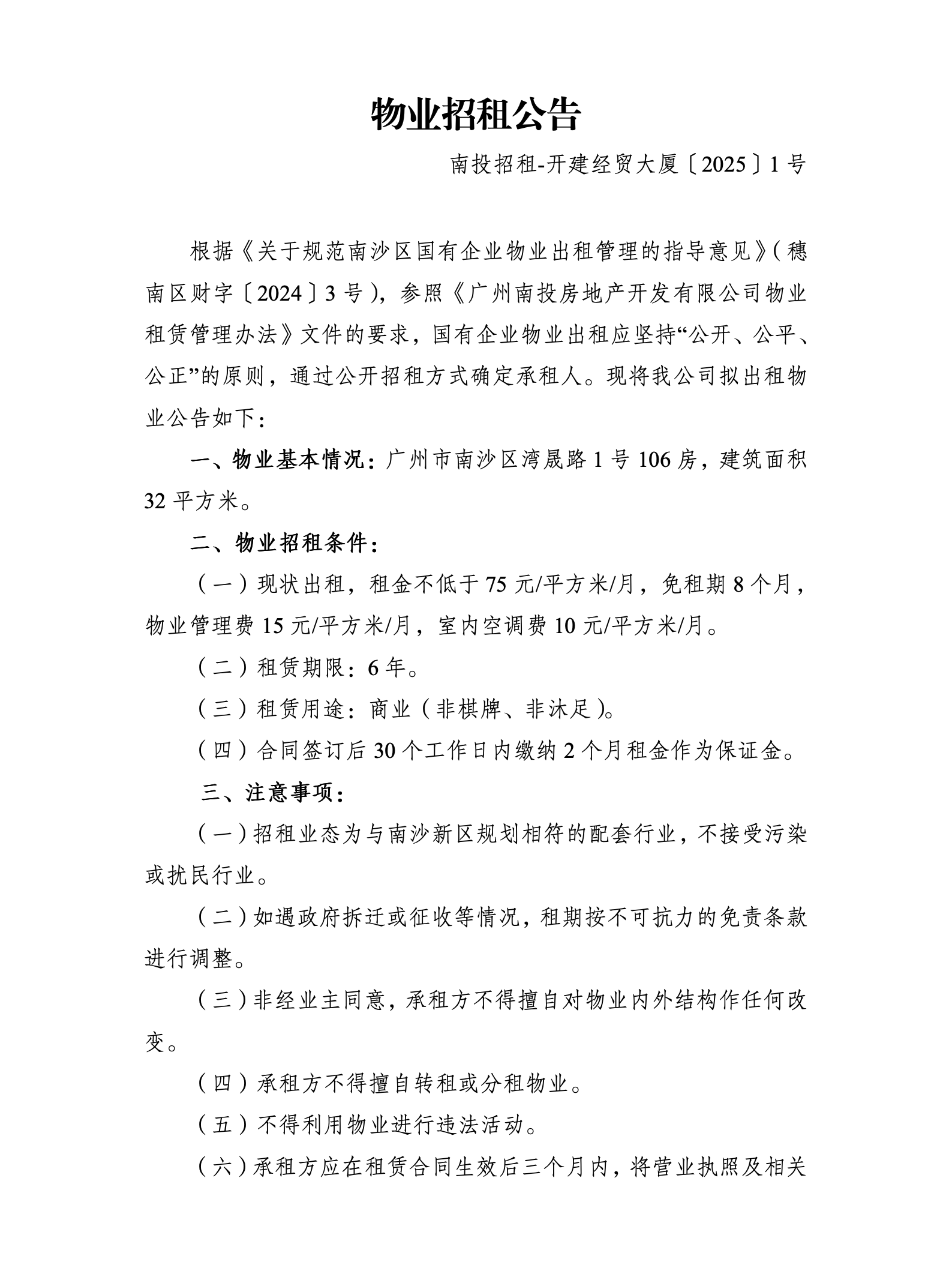
开建经贸大厦项目湾晟路1号106房招租公告
发布日期:2025-02-06
返回上一页
下一篇:成交结果公示(南沙区黄阁镇蕉西路126号201房)
上一篇:成交结果公示(广州市南沙区湾晟路1号106房)
网站地图
法律声明
友情链接
粤ICP备13023651号
Copyright © 2021 广州南沙开发建设集团有限公司
Designed by
Wanhu
.